Cytokine Storm After Vaccine
Cytokine Storm After Vaccine. People may start to develop fever, fatigue, headache and soreness around the injection area 12 to 24 hours after vaccination. The clinical manifestation was related with systemic and csf cytokine hyperproduction, responsive to steroid therapy.

Researchers also looked at rates per million doses and the rate was 35.6 cases per million for moderna and 12.6 per million for pfizer—an almost threefold increase after. If vaccination puts you at increased risk for a cytokine storm, we would see worse outcomes for vaccinated people than we do for unvaccinated people. Our results suggest that immune dysregulation occurred following vaccination.
Signs And Symptoms Include High Fever, Inflammation (Redness And Swelling), And Severe Fatigue And.
If vaccination puts you at increased risk for a cytokine storm, we would see worse outcomes for vaccinated people than we do for unvaccinated people. Careful observation and care may be necessary if an abnormally high fever exceeding 40°c. While cytokine storms can result from several different types of infections and autoimmune conditions, research indicates they often result from exposure to certain strains of influenza.
Researchers Also Looked At Rates Per Million Doses And The Rate Was 35.6 Cases Per Million For Moderna And 12.6 Per Million For Pfizer—An Almost Threefold Increase After.
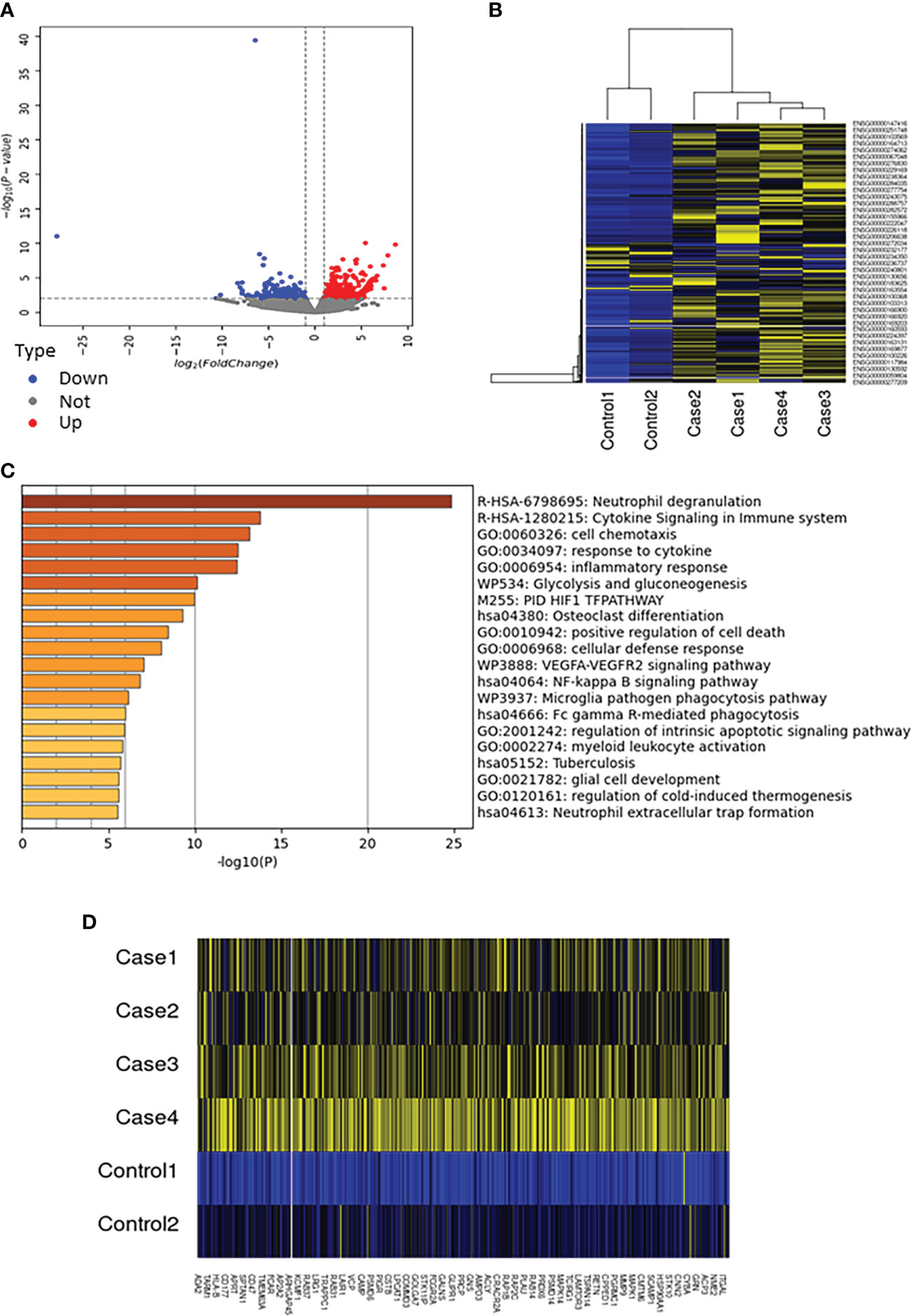
In the absence of antivirals and. Importantly, genes involved in neutrophil degranulation and cytokine signaling were upregulated. Our results suggest that immune dysregulation occurred following vaccination.
It May Also Occur After Treatment With Some Types Of Immunotherapy.
Ad learn about emergency use authorization (eua) and why it was granted. People may start to develop fever, fatigue, headache and soreness around the injection area 12 to 24 hours after vaccination. Influenza vaccination is less efficacious in the elderly than in the young.
Although The Occurrence Of Encephalopathy.
Importantly, genes involved in neutrophil degranulation and cytokine signaling were upregulated. The clinical manifestation was related with systemic and csf cytokine hyperproduction, responsive to steroid therapy. Scientists believe these cytokines are evidence of an immune response called a cytokine storm, where the body starts to attack its own cells and tissues rather than just.
Post a Comment for "Cytokine Storm After Vaccine"